Anasayfa
Kurumsal
Başkanın Mesajı
Yönetim Kadrosu
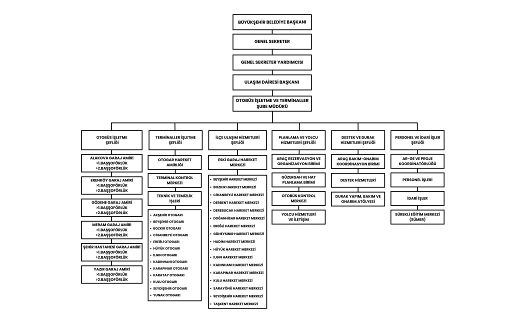
Organizasyon Şeması
Kurumsal Logo
Kalite Politikamız
Belgeler
Marka Tescillerimiz
KVKK
Otogar Yerleşkesi
Tarihçesi
Vaziyet Planı
İşletmeler
İlçe Otogarları
Yolcu Taşıma Firmaları
Ticari İşletmeler
Galeri
İletişim
Anasayfa
Kurumsal
Başkanın Mesajı
Yönetim Kadrosu
Organizasyon Şeması
Kurumsal Logo
Kalite Politikamız
Belgeler
Marka Tescillerimiz
KVKK
Otogar Yerleşkesi
Tarihçesi
Vaziyet Planı
İşletmeler
İlçe Otogarları
Yolcu Taşıma Firmaları
Ticari İşletmeler
Galeri
İletişim
Organizasyon Şeması
Anasayfa
Kurumsal
Organizasyon Şeması